来源 | 成都市智慧城市标准化技术委员会、成都市标准化研究院、数字孪生网

全国首个城市信息模型标准化白皮书顺利通过专家评审
城市信息模型(CIM)是推动数字孪生城市建设的基础性、关键性和实体性信息基础设施。推动智慧城市建设,需要搭建智慧城市建设的数字空间底座,搭建以CIM 基础平台为核心的智慧空间信息平台,构建统一的三维治理地图和城市孪生体,整合汇聚地理信息系统(GIS)、建筑信息模型(BIM)和物联网(IoT)等数据资源,构建形成CIM 数据池,统筹全市空间数据服务,是全面增强成都市智慧城市空间动态监测与态势感知能力,综合监管与精细治理能力的重要举措。
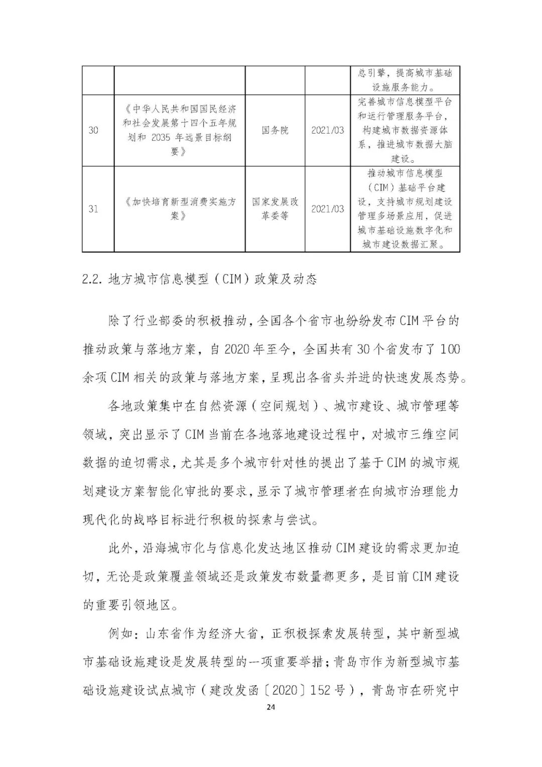
为进一步明确CIM 基础平台建设的相关要求,增强CIM 基础平台技术导则的实用性和适用性,2021年3月,全国人大通过的《中华人民共和国国民经济和社会发展第十四个五年规划和2035 年远景目标纲要》提出,“完善城市信息模型平台和运行管理服务平台,构建城市数据资源体系,推进城市数据大脑建设。探索建设数字孪生城市”。为规范CIM 基础平台建设,强化标准引领性作用,住房和城乡建设部已于2022 年2 月正式发布了CJJ/T315-2022《城市信息模型基础平台技术标准》行业标准,自2022 年6月1日起实施。其明确了CIM基础平台的基本要求,为各地开展CIM 基础平台建设、管理和运行维护提供了有效的技术参考。
成都作为打造公园城市示范区,在城市信息化建设上应有新突破,有利于超大城市的智慧管理、安全运行、提升城市信息化水平,贯彻落实市委市政府关于智慧蓉城建设相关工作部署,结合《成都市智慧城市建设行动方案(2020-2022)》等相关文件,由市网络理政办牵头组织了相关企事业单位共同编制了《成都市城市信息模型(CIM)标准化白皮书》。
白皮书旨在通过对国内外CIM 建设领域的相关政策、研究成果、实践经验和标准化发展情况进行梳理,摸清成都市CIM 标准化现状与问题,厘清智慧蓉城建设与CIM 标准化的关系,提出十四五期间成都CIM 标准体系建设的思路、推进路线图和工作建议,期望对充分发挥成都地方特色,形成成都地方化特色化CIM 标准体系,推动智慧蓉城建设具有重要参考作用。
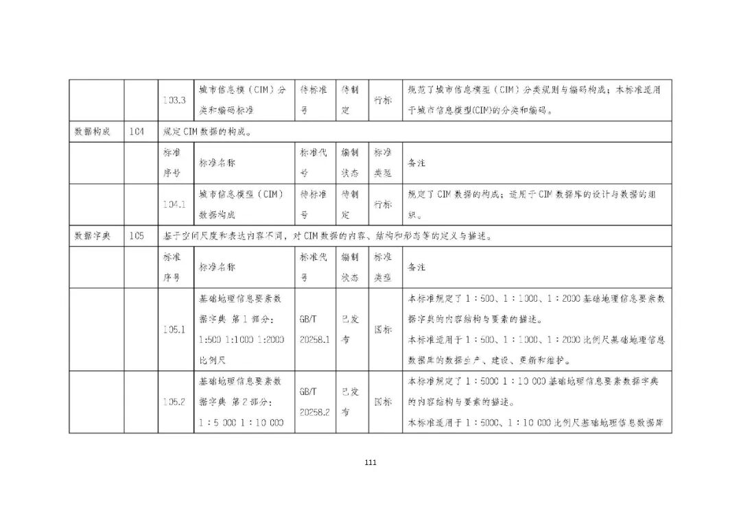
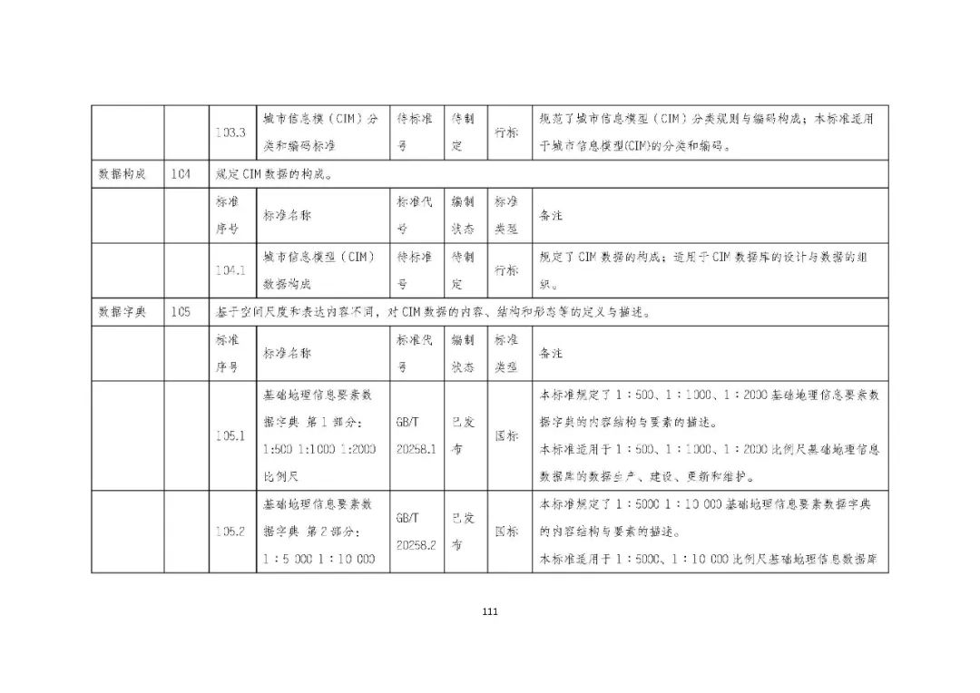
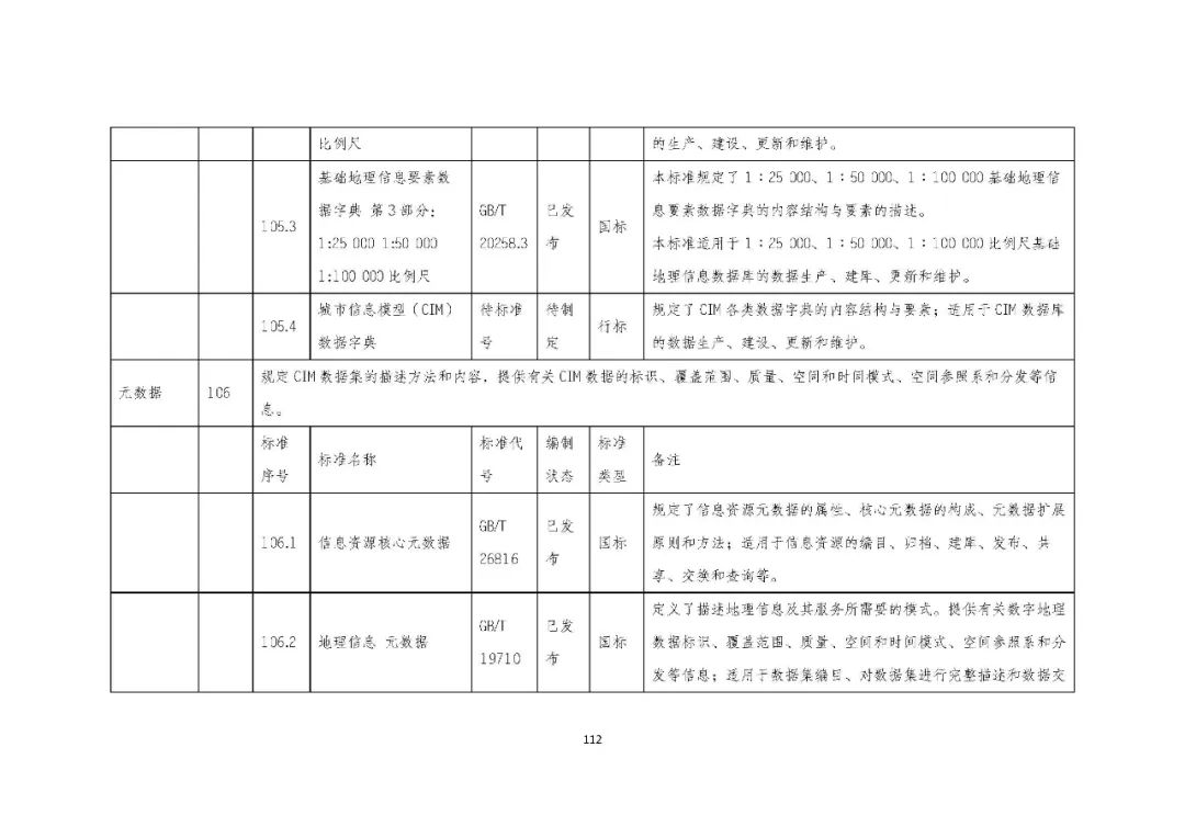
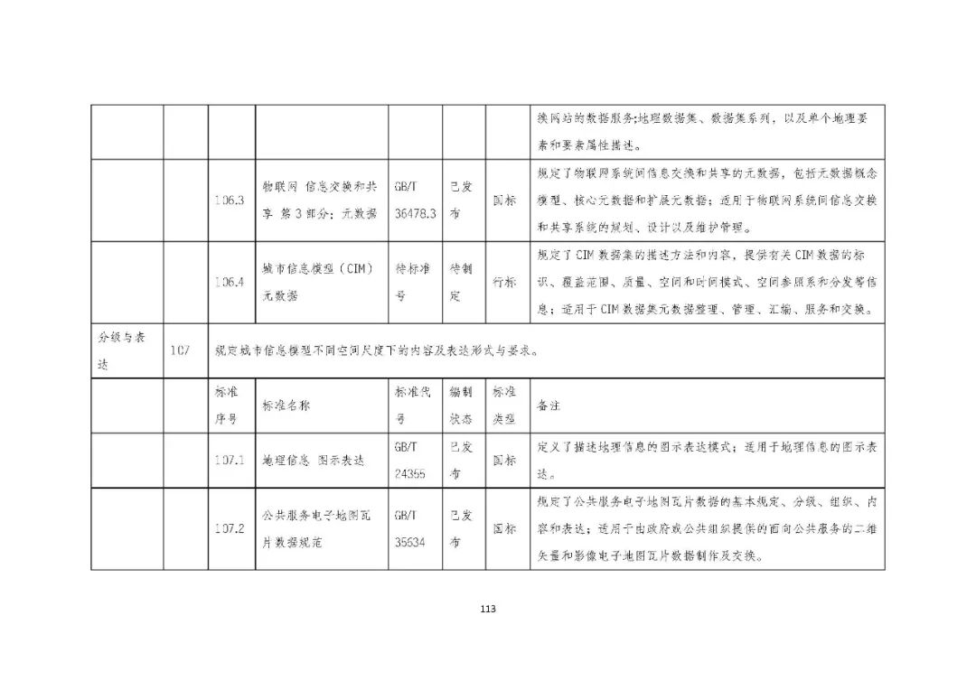
成都市城市信息模型(CIM)标准体系总体框架


































































































END